兩按鍵觸摸3段換色調光鏡線路板功能說明
CS:9551 / 47CC,PCB編號:ECM20170701-V01(2501-S8)2017-8-8
1.此款觸摸調光鏡線路板帶鋰電充電功能,無極調光,冷光暖光變色,2個觸摸調光按鍵。
-
2.輸入DC=5V,3.7V鋰電池充電功能,充電電流300MA/時。 上電不工作,2路LED輸出,1路冷白,1路暖白,按鍵K1和K2控制功能。
-
3.K1:燈光模式轉換鍵,按第1下,冷白燈亮。按第2下,暖白燈亮。按第3下,冷白+暖白燈亮。 按第4下,滅,循環。
OFF時LED初始打開亮度100%,當在某檔亮度時,按K1不改變當前亮度。
-
4.K2:亮度控制鍵,長按無極調光功能,一次長按減亮,一次長按加亮。
-
靜態低功耗。
-
-
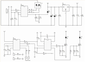
5.參考電路圖:
-
-
深圳市麗晶微電子科技有限公司,專注于觸摸開關線路板定制,觸摸開關線路板,智能觸摸開關電路板,LED化妝鏡觸摸開關電路板,觸摸感應開關電路板,觸摸控制板線路板,LED觸摸臺燈線路板,觸摸開關PCBA,觸摸臺燈pcba,觸摸pcba板,觸摸調光pcba方案定制開發。


電話咨詢
產品中心
聯系麗晶微
網站地圖