EC210312-1ABD-89ED頭盔警示燈芯片
一、功能說明:
供電方式:3.7V鋰電供電。頭盔應急燈芯片,一路按鍵輸入控制,五路LED高電平輸出。上電LED不工作,共四種閃爍模式;
短按一下按鍵,五路LED常亮。
再短按一下按鍵,全閃(4HZ)。
再短按一下按鍵,來回閃。
再短按一下按鍵,漸明漸暗。
再短按一下按鍵,滅。依次循環。
二、電氣參數(VDD=5.0V TA=25℃)
三、封裝腳位圖
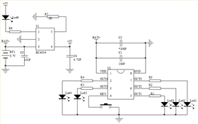
四、電路圖參考
五、封裝尺寸圖(SOP-8)
六、版本說明:

電話咨詢
產品中心
聯系麗晶微
網站地圖