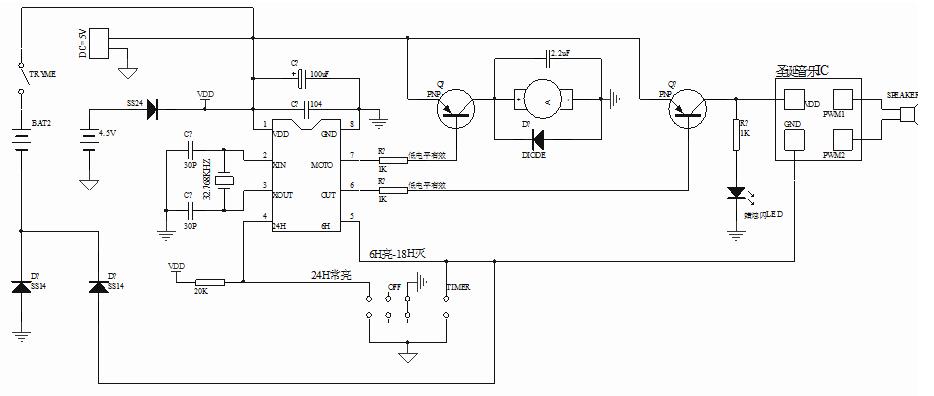
24小時循環定時音樂蠟燭IC芯片,輸入電壓DC=5V和3節AA電池4.5V,定時芯片工作電壓2.4-5.5V,
24小時循環定時功能。共有3檔功能一個撥動開關控制,ON--OFF—TIMER,TIMER 定時時間6H-18H循
環定時。時鐘振蕩采用外掛32.768KHZ晶體,計時精準。
定時IC有一路馬達輸出,一路LED輸出,LED接暖白自閃蠟燭燈,也可自定義閃爍波形。當開關撥
動到 ON檔時,24H腳接地,馬達常轉,LED蠟燭閃,一直工作。當開關撥動到TIMER檔時,6H腳接地,
馬達常轉,LED蠟燭閃,同時播放圣誕音樂,定時6H-18H循環,24小時循環定時功能。當24H和6H腳
都不接地時,IC沒有輸出,都不工作。芯片功能強大,外圍電路簡單,生產方便,是一款簡單的定
時器IC芯片。