BC86帶檢測電子開關與復位開關芯片,作為一款功能強大的集成電路組件,廣泛應用于需要精確控制和檢測機制的電子設備中。本文將深入解析BC86芯片的核心功能、電氣特性以及其在實際應用中的操作邏輯,旨在為工程師和開發者提供一個全面而詳盡的技術參考。
一、功能說明
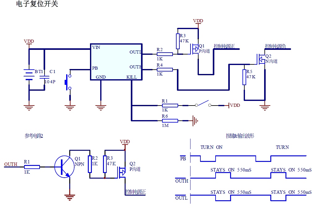
BC86芯片集成了兩路獨立的輸入控制通道,每路輸入能夠同步控制一路信號輸出,這使得它在實現ON/OFF開關功能或復位功能時顯得尤為靈活。其工作電壓范圍廣泛,覆蓋DC2.4V至5.0V,滿足了多種低功耗電子設備的電源需求。
上電初始化狀態
當BC86芯片上電后,OUTH(輸出高)端口默認輸出低電平,而OUTL(輸出低)端口則輸出高電平。這一初始化狀態為設備的后續操作提供了明確的起點。
PB鍵操作邏輯
PB鍵作為用戶交互的關鍵接口,其長按5秒的操作被設計為觸發開機流程。一旦開機,OUT端口會輸出一個持續550毫秒的脈沖信號,標志著芯片的激活。與此同時,5腳KILL端口開始進入檢測狀態,這一設計允許系統對外部信號進行即時響應。
- **開機檢測機制**:若KILL腳在OUT輸出的550毫秒內檢測到高電平輸入,OUT端口將保持當前電平狀態不變,繼續維持開機狀態。這一特性使得BC86能夠識別并響應特定的開機條件,如外部傳感器的確認信號。
- **無檢測信號關機**:相反,如果KILL腳在550毫秒內未能檢測到高電平輸入,OUT端口將反轉其電平狀態,進入關機模式。這種設計確保了在沒有有效開機指令的情況下,設備能夠自動關閉,避免不必要的能耗。
- **關機觸發條件**:在OUT信號輸出期間,長按PB鍵5秒或KILL腳的高電平消失,同樣會導致芯片進入關機狀態。這種雙重關機機制增強了設備的可靠性和用戶控制的靈活性。
二、電氣參數詳解(VDD=5.0V, TA=25℃)
工作電壓與電流
BC86復位檢測芯片的工作電壓范圍寬廣,從2.4V至5V,適應不同供電環境。其工作電流和靜態電流均為3.5uA,表明該芯片在保持低功耗的同時,仍能穩定工作。驅動能力方面,低電平輸出可達15mA,高電平輸出為10mA,足以驅動多數小型電子元件。
溫度范圍
工作溫度區間為-40℃至+85℃,表明BC86能在極端溫度條件下保持性能穩定。儲存溫度范圍則擴展至-40℃至+125℃,為長期存儲提供了額外的保障。
應用場景與操作實例
智能家居設備
在智能家居領域,BC86芯片可作為智能開關的核心組件,通過PB鍵實現設備的遠程或本地開關控制。KILL腳的檢測功能可用于安全驗證,如要求用戶在開機前通過指紋或密碼確認身份,從而增強設備的安全性。
工業自動化設備
在工業自動化系統中,BC86的復位開關功能尤為重要。當設備出現故障或需要重啟時,通過PB鍵觸發復位操作,可以快速恢復設備至初始狀態,減少停機時間。KILL腳的檢測機制則可用于監測外部故障信號,如過載或過熱情況,及時觸發保護措施。
電子門鎖
在電子門鎖應用中,BC86可以作為控制單元,通過PB鍵實現門鎖的開關操作。KILL腳的檢測功能可用于驗證用戶的開門權限,如通過RFID卡或藍牙鑰匙發送特定信號,只有當信號被正確識別時,門鎖才會開啟,有效提升了門鎖的安全性。
設計注意事項
1. **電源管理**:確保供電電壓在BC86的工作電壓范圍內,避免過壓或欠壓導致的性能下降或損壞。
2. **信號完整性**:KILL腳的檢測信號應保持清晰、無干擾,以確保準確識別外部指令。
3. **散熱設計**:雖然BC86的工作溫度范圍寬廣,但在高溫環境下使用時,仍需考慮適當的散熱措施,以延長芯片壽命。
4. **軟件兼容**:在開發配套軟件時,需嚴格按照BC86的操作邏輯和時序要求編寫代碼,確保設備功能的正確實現。
結論
BC86帶檢測電子開關與復位開關芯片以其靈活的控制邏輯、寬廣的工作電壓范圍和低功耗特性,成為眾多電子設備中不可或缺的組件。通過深入理解其功能和電氣參數,開發者可以設計出更加高效、安全、可靠的電子產品,滿足市場需求,提升用戶體驗。無論是在智能家居、工業自動化還是安全鎖定領域,BC86都展現出了強大的應用潛力和價值。