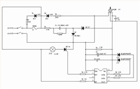
45分鐘延時電位器無級調光IC芯片,工作電壓DC=2.4-5.5V,當輸入電壓AC220V時,需要電路整流
降壓,使延時芯片工作在合適的電壓范圍。延時時間內部可調,通過調試程序可更改時間或定時方
式,定時分循環和不循環兩種工作模式。
定時IC芯片可設定為上電工作或上電不工作,推一路負載輸出,當輸入電壓是AC220V時,設置一個
交流信號采樣腳,使負載與交流輸入的頻率一致,保證負載輸出的穩定性。負載有一電位器控制,旋
轉電位器可調整輸出IO 的占空比,最大100%,最小 5%。有 3路指示燈,電源指示燈,當電源接通時,
指示燈亮。有一路工作指示燈,定時工作時一直亮,一路工作停指示燈,當定時時間到停止工作時,
這個LED亮起,這款定時芯片適用于電熱毯的生產。

電位器調光板,旋鈕調光控制板
雙色溫臺燈線路板
循環定時蠟燭芯片,8小時開16小時關
電話咨詢
產品中心
聯系麗晶微
網站地圖