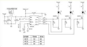
CB12/6C44是一款多功能延時IC芯片,上電不工作,當開關控制腳直接接地時,是上電工作模式。
延時芯片工作電壓2.4-5.5V,當輸入電壓高于5.5V時,延時IC正極輸入端需要加一個3.3V或5V的穩
壓芯片,保證芯片供電電壓。
這款定時器芯片有6種延時時間可選擇,即1小時延時、2小時延時、3小時延時、4小時延時、6小
時延時、8小時延時,用選擇腳選擇定時的時間。選擇好定時模式,按下開關,LED輸出燈亮,定時
時間到LED滅,重新觸發重新計時工作一次。定時IC芯片采用芯片內部時鐘計時電路,外圍元器件少
電路簡單,生產方便。

電位器調光板,旋鈕調光控制板
雙色溫臺燈線路板
循環定時蠟燭芯片,8小時開16小時關
電話咨詢
產品中心
聯系麗晶微
網站地圖