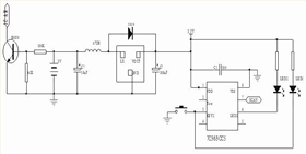
5分鐘延時計時IC芯片,工作電壓DC=2.2V--5.5V,定時芯片上電不工作,按一下按鍵,一路燈
亮,定時5分鐘,定時時間到自動滅掉,工作中重復按按鍵,重新計時5分鐘。有一個LED 是按鍵指
示燈,按下按鍵燈亮,松開燈滅,指示觸發動作。
當定時IC芯片的電源輸入是一節干電池1.5V時,需要采用EC33H-3.3V 升壓IC芯片升壓供電,定
時IC才能正常工作。為防止電池在持續放電過程中,電壓下降過低,造成漏液,產品損壞,延時IC
程序做了電源電壓檢測功能,當電源電壓降低到1.2V時,芯片停止工作,電池不放電。

電位器調光板,旋鈕調光控制板
雙色溫臺燈線路板
循環定時蠟燭芯片,8小時開16小時關
電話咨詢
產品中心
聯系麗晶微
網站地圖