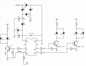
觸發按鍵八段七彩閃燈IC芯片,閃燈芯片工作電壓2.4-5.5V。這顆芯片采用松翰單片機作為母體,
抗干擾性強,工作穩定性好,輸入電源可 DC電壓輸入。當輸入電壓高于閃燈IC 的工作電壓范圍時,
需要在輸入端加一個5V內的穩壓IC芯片。
七彩閃燈IC共有八段工作模式,上電不工作,觸發按鍵開始工作。第1段是紅—綠—蘭三燈交替
漸明漸暗,在漸明漸暗過程中,變換出紅橙黃綠青蘭紫七彩色 20秒一周期。觸發第2段紅燈常亮。
觸發第3段綠燈常亮。觸發第4藍紅燈常亮。觸發第5段紅綠藍燈同時亮,呈現白色。觸發第6段紅綠
同時亮,呈現草綠色。觸發第7段藍綠同時亮,呈現天藍色。觸發第8段紅藍同時亮,呈現紫色。按
鍵循環。當按到某一段時,不再觸發按鍵,工作2小時后自動停止工作,當作為2小時定時IC芯片使,
用重新觸發重新計時工作一遍,計時以最后一次按鍵為準。

電位器調光板,旋鈕調光控制板
雙色溫臺燈線路板
循環定時蠟燭芯片,8小時開16小時關
電話咨詢
產品中心
聯系麗晶微
網站地圖