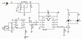
1.觸摸芯片正常工作電壓DC=2.2-5.5V。
2.上電不工作,一路燈串電平輸出,有一個觸摸按鍵控制LED亮度,
短按觸摸第1下,LED亮度25%
短按觸摸第2下,LED亮度50%
短按觸摸第3下,LED亮度75%
短按觸摸第4下,LED滅
3.短按以上循環,當在某一檔亮度時,長按按鍵,亮度最高加到100%亮,LED閃3下提示,此時
松開再長按按鍵LED亮度停留在100%沒有變化,不會減小亮度。亮度100%時短按一下,LED滅。
再短按打開是25%亮度。
4.這款觸摸電路板適用于觸摸臺燈,觸摸LED化妝鏡等產品的生產。
5.深圳市麗晶微電子科技,15年來,專注于定時IC芯片,觸摸IC芯片和小家電類產品IC芯片的
方案定制。公司開發的循環定時芯片大量應用于電子蠟燭燈產品,開發的多款觸摸開關電路板,
觸摸調光電路板,觸摸臺燈PCBA,被客戶廣泛用于觸摸臺燈和觸摸LED化妝鏡的生產中。
咨詢電話:0755-29100085。

電位器調光板,旋鈕調光控制板
雙色溫臺燈線路板
循環定時蠟燭芯片,8小時開16小時關
電話咨詢
產品中心
聯系麗晶微
網站地圖