D5F1/61FE 多分鐘延時IC芯片
一、芯片工作電壓2.4V-5.5V
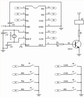
電壓:輸入3.3V。當接通某檔定時時,上電工作,都不接通時上電不工作。
二、延時功能,有5分鐘、6分鐘、7分鐘、8分鐘、9分鐘、10分鐘、11分鐘、12分鐘8檔延時時間,時間要求精準,采用32.768KHZ晶體振蕩。開關選擇計時時間,比如當接通5分鐘腳,就計時5分鐘。
三、時間到重新接通電源重新計時工作一遍。當某檔時間在工作時,轉入下一檔,則直接計時為下一檔的時間。
四、IO輸出推繼電器,電平輸出,當接通時低電平輸出,時間到轉為高電平,負載電流15MA。
五、參考電路圖:
深圳市麗晶微電子科技有限公司,專注于延時控制芯片,延時IC芯片,觸發延時IC芯片,延時IC,定時IC芯片,遙控延時IC芯片,延時IC芯片可編程,定時IC芯片可編程,延時IC芯片方案開發。

蠟燭循環定時IC芯片
10小時定時蠟燭IC芯片
秒定時IC芯片,延時芯片
紅外線遙控4小時延時IC芯片
紅外線遙控8小時亮-16小時滅循環定時IC
20分鐘燈串定時芯片
觸發15秒定時IC芯片
5分鐘燈串定時IC
臺燈循環定時器IC芯片
1-2-3-4-6-8小時定時開關IC芯片
電話咨詢
產品中心
聯系麗晶微
網站地圖