ECH210618-1306-FA4B遙控定時搖擺蠟燭芯片
一、功能說明
三檔撥動開關,三種工作狀態:ON、OFF、TIMER,兩路輸出:1路LED、1路搖擺線圈
OFF檔:關閉
ON檔:不定時,LED、搖擺線圈一直工作
TIMER檔:工作5小時-關閉19小時,24小時循環, 5小時后LED、搖擺線圈停止工作,撥動開關至“TIME”檔提示閃一下。任何檔位,TY-ME有效
遙控器功能(用戶碼:807F):
ON鍵:碼值“1A”開啟功能,無論什么狀態下都無定時
OFF鍵:碼值“05”關閉所有功能
二、電氣參數(VDD=5.0V TA=25℃)
三、封裝腳位圖(SOP-8)
四、PIN引腳說明及功能描述
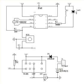
五、電路參考圖
六、封裝尺寸圖(SOP-8)
七、版本說明:

遙控茶蠟定時芯片
遙控6開18關定時蠟燭芯片
電話咨詢
產品中心
聯系麗晶微
網站地圖