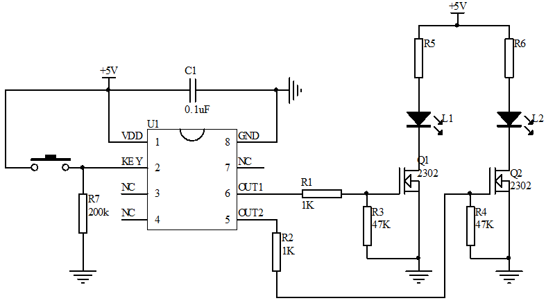
LZ180910-29D4-9147臺燈調光芯片 一、供電方式: DC5.0V供電。一路按鍵輸入控制兩路LED輸出。 上電不工作,短按下ON,亮白燈80%亮度,短按依次為:白燈--黃燈---白燈+黃燈---關閉,依次循環。
LZ180910-29D4-9147臺燈調光芯片
一、供電方式:
DC5.0V供電。一路按鍵輸入控制兩路LED輸出。
上電不工作,短按下ON,亮白燈80%亮度,短按依次為:白燈--黃燈---白燈+黃燈---關閉,依次循環。
長按可調節亮度6%-100%,一次長按下調,一次長按上調。按鍵按下約550MS后,主燈亮度開始平滑變化,松開后停在對應的亮度。從最低到最高亮度的調光時間約為2.5秒(輸出頻率約30KHZ),有不斷電記憶亮度,記憶關閉前亮度。
二、電氣性能VDD=3.0V,GND=0,Ta=25℃
參數
符號
最小值
典型值
最大值
單位
條件
工作電壓
VDD
2.2
3.0
5.0
V
工作電流
IOP
1.5
mA
靜態電流
ISTB
5
uA
VDD=5.0V
驅動電流
14
mA
VDD=5.0V
工作溫度
TA
-40
25
85
℃
儲存溫度
Tstg
-65
25
150
℃
三、 封裝腳位圖(SOP-8)
|
管腳號 |
符號 |
功能描述 |
|
1 |
VDD |
電源正 |
|
2 |
KEY |
開關控制腳 |
|
3 |
NC |
懸空 |
|
4 |
NC |
懸空 |
|
5 |
OUT2 |
LED2輸出,高電平有效 |
|
6 |
OUT1 |
LED1輸出,高電平有效 |
|
7 |
NC |
懸空 |
|
8 |
GND |
電源負 |
五、封裝尺寸圖(SOP-8)
六、版本說明
|
版本 |
日期 |
描述 |
|
LZ180910-29D4-9147 |
2021/7/30 |
V03更新版本 |
|
|
|
|
麗晶微芯片定制案例之遙控七彩潛水燈 深圳市某電子有限公司的李經理想開發一款遙控七彩閃燈IC芯片,用在戶外七彩潛水燈產品上面,之前李先生找到其他芯片定制的公司,未能達到理想的功能要求,后來找到了麗晶微電子。在業務與李經理的詳細溝通后了解到,其之前定制開發的樣品經測試,芯片靜態功耗太大.....查看詳情》》 |
|
麗晶微芯片定制案例之遙控電子蠟燭系列 惠州市某電子科技公司的劉經理想定制一批遙控電子蠟燭IC芯片,惠州市某電子公司專業研發生產銷售室內電子蠟燭,室外電子蠟燭,遙控定時電子蠟燭等多種電子蠟燭系列產品。隨著出口市場競爭壓力越來越大,劉經理在與多家芯片定制的公司合作后.....查看詳情》》 |
麗晶微創立于2002年,擁有一批技術精湛的的技術骨干,以及有著豐富經驗的電路設計團隊和專業創新能力高科技人才;工廠設備齊全,實力雄厚
研發團隊會根據您的需求,提供一整套按需定制的解決方案,在技術上保證產品品質、穩定性、可靠性,能更好的解決客戶產品遇到的技術服務問題
臺灣資深程序設計師全程電路設計,每一線路的放置都考慮他的穩定可靠性,內置多重電路保護,微安級別的待機功耗;同時與QVC、PLG、迪斯尼等代工廠的芯片材料供應商強強聯手
完善服務體系,高效,優質的為客戶提供全程技術跟蹤服務;7*24小時貼心服務,免費提供技術指導,幫助客戶解決產品問題,降低生產成本
深圳市麗晶微電子科技有限公司
作為早期成立的從事半導體器件設計制作的企業之一,專注從事模擬電路及數字模擬混合電路開發設計的高技術企業,
主要專業從事CMOS消費類IC:閃燈IC,音樂IC,語音IC,紅外線遙控類,LED控制類驅動類、電源管理類集
成電路產品以及MCU類的設計研發和銷售的企業,提供標準品類和客戶委托開發MASK.....
|
|
