人體紅外感應ic芯片EC8098 熱紅外控制IC 一、功能說明 用于被動紅外(PIR)運動探測,集成紅外信號模擬數字轉換器、帶通濾波器、數字閾值比較器、觸發處理邏輯、LED 信號輸出,紅外信號輸出REL、靈敏度設置、延遲設置、振蕩器以及帶隙基準等功能模塊,涵蓋了PIR運動探測的所有必須功能。EC8098輸入接口通過高阻差分輸入與傳統PIR傳感器直接相連。PIR信號通過模數轉換器轉換為數字碼,與靈敏度設置的閾值進行數字域比較進行管理LED輸出。
EC8098 熱紅外控制IC
一、功能說明
用于被動紅外(PIR)運動探測,集成紅外信號模擬數字轉換器、帶通濾波器、數字閾值比較器、觸發處理邏輯、LED 信號輸出,紅外信號輸出REL、靈敏度設置、延遲設置、振蕩器以及帶隙基準等功能模塊,涵蓋了PIR運動探測的所有必須功能。EC8098輸入接口通過高阻差分輸入與傳統PIR傳感器直接相連。PIR信號通過模數轉換器轉換為數字碼,與靈敏度設置的閾值進行數字域比較進行管理LED輸出。數字比較器輸出信號送入觸發處理邏輯,有觸發條件和延遲參數設置。靈敏度閾值通過輸入引腳 SENSE進行檢測設置。轉換為數字碼。延遲時間則通過輸入引腳ONTIME檢測設置。主要應用于照明控制,馬達和電磁控制,防盜報警等領域。
二、產品特點:
1、低功耗(靜態電流典型值:10uA),增加電池使用壽命 。
2、抗干擾性能力強,對手機信號、WIFI 等 RF干擾弱。
3、延遲時間可調,靈敏度可調。。
4、外接光敏三極管或光敏電阻,可設置白天不工作。
5、兼容性強,適用多種PIR傳感器。
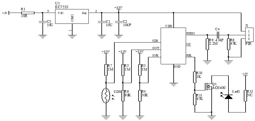
三、電路參考圖
四、極限參數
參數
符號
值
單位
工作電壓
VDD
5.5
V
工作溫度
Topr
-20~75
℃
儲存溫度
Tstg
-45~130
焊接溫度
TL
260℃,10s
ESD(注1)
2K
V
備注:1、人體模型,100pF電容通過1.5KΩ電阻放電;
2、超出所列極限參數可能導致芯片內部永久性損壞,在極限條件下長時間工作會影響芯片的可靠性。
五、電氣參數(VDD=5.0V,GND=0,TA=25℃)
參數
符號
最小值
典型值
最大值
單位
條件
工作電壓
VDD
2.2
3.0
5.0
V
工作電流
IOP
1
mA
有觸發信號,有負載
靜態電流
ISTB
10
uA
無觸發信號,無負載
CDS
VIH
1.4
V
VDD=3.3V
CDS
VIL
0.6
V
VDD=3.3V
輸入 SENSE、ONTIME
ONTIME
0
VDD
V
SENSE
0
VDD
V
輸入 PIRIN/NPIRIN
PIRKIN/NPIRIN 對地輸入阻抗
100
GΩ
Vin=-49mV……49mV
PIRIN/NPIRIN 差 分輸入阻抗
100
GΩ
Vin=-49mV……49mV
輸出 REL
REL端口驅動能力
IOH
-10
mA
VDD=3.3V
IOL
10
mA
VDD=3.3V
輸出有效時間
tREL
2.2
1069
s
振蕩器和濾波器
振蕩器頻率
FOSC
64
KHZ
濾波器截止頻率
LPF
7
HZ
HPF
0.44
HZ
六、功能說明
芯片上電后,REL輸出高電平3.3s,輸出低電平2s,然后可以正常觸發輸出。上電輸出波形不受CDS和ONTIME引腳電壓控制。
靈敏度設置
在 SENSE 端口通過電阻分壓,產生不同電壓值(0—VDD),通過內部 SAR ADC 轉換成 7 位數字信號,作 為觸發閾值。靈敏度設置分為 128 個擋。EC8098 最高靈敏度對應觸發閾值為 50uV,最低靈敏度觸發閾值為 460uV。觸發距離與環境溫度、菲尼爾透鏡等因素有關,實際使用中以測試結果為準。EC8098 靈敏度設置:如無下表中所示阻值電阻,則可適當調整 R4 和 R3 阻值,保證二者比例不變即可。
R4(誤差1%)
R3(誤差1%)
閾值(UV)
0
NC
50
140K
1M
100
316K
1M
150
560K
1M
200
1M
1M
250
1.5M
1M
300
1M
374K
350
1M
130K
410
NC
0
460
延遲時間設置
在 ONTIME 端口通過電阻分壓,產生不同電壓值(0—VDD),通過內部 SAR ADC 轉換成 6 位數字信號, 延遲時間定時器主要用于信號觸發后進入持續輸出高電平的時間階段,當觸發信號出現時,啟動延遲計數功能模 塊。 延遲時間設置:如無下表中所示阻值電阻,則可適當調整 R6 和 R5 阻值,保證二者比例不變即可。
|
R6(誤差1%)
|
R5(誤差1%) |
延時時間(S) |
R6 |
R5 |
延時時間(S) |
|
0 |
NC |
2.2 |
820K |
825K |
70.1 |
|
20.5K |
825K |
2.8 |
464K |
442K |
79.2 |
|
41.2K |
1M |
3.3 |
910K |
820K |
88 |
|
47K |
820K |
3.9 |
1.2M |
1M |
96.8 |
|
75K |
1M |
4.4 |
560K |
442K |
107 |
|
93.1K |
1M |
5 |
1M |
750K |
114 |
|
110K |
1M |
5.5 |
620K |
430K |
123 |
|
130K |
1M |
6.1 |
470K |
309K |
132 |
|
150K |
1M |
6.6 |
910K |
560K |
154 |
|
169K |
1M |
7.7 |
825K |
470K |
158 |
|
191K |
1M |
8.8 |
825K |
442K |
176 |
|
160K |
750K |
9.9 |
1M |
499K |
194 |
|
160K |
680K |
11 |
1M |
464K |
211 |
|
261K |
1M |
12.1 |
1M |
430K |
233 |
|
261K |
910K |
13.3 |
1M |
402K |
246 |
|
309K |
1M |
14.3 |
820K |
300K |
264 |
|
210K |
620K |
15.4 |
1.2M |
402K |
282S |
|
330K |
910K |
17.6 |
1M |
309K |
317S |
|
390K |
1M |
19.7 |
910K |
261K |
354 |
|
422K |
1M |
22 |
825K |
210K |
387 |
|
374K |
825K |
24.2 |
910K |
210K |
422 |
|
402K |
825K |
26.4 |
1M |
210K |
458 |
|
430K |
825K |
28.6 |
825K |
150K |
501.8 |
|
560K |
1M |
30.8 |
1.1M |
180K |
528 |
|
330K |
560K |
33 |
910K |
130K |
563 |
|
280K |
442K |
37.4 |
1.1M |
130K |
634 |
|
316K |
470K |
41.8 |
1M |
100K |
702 |
|
402K |
560K |
46.9 |
910K |
75K |
774 |
|
430K |
560K |
50.4 |
910K |
56K |
845 |
|
360K |
442K |
55 |
1M |
41.2K |
915 |
|
442K |
510K |
59.4 |
825K |
20.5K |
986 |
|
430K |
464K |
63.8 |
NC |
0 |
1069 |
CDS觸發禁止端
當 CDS< VTHRL 時,內部電路封鎖了觸發信號,使輸入信號無效,REL 端一直處于低電平輸出;當 CDS>VTHRH時, 內部電路開啟了觸發信號,CDS 開啟后若有觸發信號到來,芯片進入延遲定時階段,同時 REL 輸出高電平。應用 時 CDS 端結合光敏電阻,可以設定白天關閉系統晚上開啟工作的場合。為了抑制干擾,對光敏端輸入信號進行濾 波處理(加上 C5、R11,減少光干擾導致的誤報)。當使用中不采用光敏電阻方案時,CDS 接高電平,不能懸空。
七、封裝尺寸圖
|
麗晶微芯片定制案例之遙控七彩潛水燈 深圳市某電子有限公司的李經理想開發一款遙控七彩閃燈IC芯片,用在戶外七彩潛水燈產品上面,之前李先生找到其他芯片定制的公司,未能達到理想的功能要求,后來找到了麗晶微電子。在業務與李經理的詳細溝通后了解到,其之前定制開發的樣品經測試,芯片靜態功耗太大.....查看詳情》》 |
|
麗晶微芯片定制案例之遙控電子蠟燭系列 惠州市某電子科技公司的劉經理想定制一批遙控電子蠟燭IC芯片,惠州市某電子公司專業研發生產銷售室內電子蠟燭,室外電子蠟燭,遙控定時電子蠟燭等多種電子蠟燭系列產品。隨著出口市場競爭壓力越來越大,劉經理在與多家芯片定制的公司合作后.....查看詳情》》 |
麗晶微創立于2002年,擁有一批技術精湛的的技術骨干,以及有著豐富經驗的電路設計團隊和專業創新能力高科技人才;工廠設備齊全,實力雄厚
研發團隊會根據您的需求,提供一整套按需定制的解決方案,在技術上保證產品品質、穩定性、可靠性,能更好的解決客戶產品遇到的技術服務問題
臺灣資深程序設計師全程電路設計,每一線路的放置都考慮他的穩定可靠性,內置多重電路保護,微安級別的待機功耗;同時與QVC、PLG、迪斯尼等代工廠的芯片材料供應商強強聯手
完善服務體系,高效,優質的為客戶提供全程技術跟蹤服務;7*24小時貼心服務,免費提供技術指導,幫助客戶解決產品問題,降低生產成本
深圳市麗晶微電子科技有限公司
作為早期成立的從事半導體器件設計制作的企業之一,專注從事模擬電路及數字模擬混合電路開發設計的高技術企業,
主要專業從事CMOS消費類IC:閃燈IC,音樂IC,語音IC,紅外線遙控類,LED控制類驅動類、電源管理類集
成電路產品以及MCU類的設計研發和銷售的企業,提供標準品類和客戶委托開發MASK.....
|
|