ECM20170520-V01 兩按鍵無極觸摸調光臺燈電路板 一、兩按鍵觸摸調光電路板,觸摸芯片工作電壓2.4-5.5V。輸入也可用3.7V鋰電池供電,USB充電,充電帶有過充過放保護。
ECM20170520-V01 兩按鍵無極觸摸調光臺燈電路板
一、兩按鍵觸摸調光電路板,觸摸芯片工作電壓2.4-5.5V。輸入也可用3.7V鋰電池供電,USB充電,充電帶有過充過放保護。
二、共有2路LED輸出,兩個觸摸按鍵分別控制兩路燈光,觸摸ON/OFF和無極調光功能。短按觸摸開關功能 ,長按觸摸無極調光。兩個按鍵獨立工作,互不干擾。
三、上電不工作,觸摸按鍵T1打開LED1亮,初始亮度默認 50%。工作時長按無極調光,一次長按增加亮度,一次長按減小亮度,短按關。觸摸按鍵T2功能和K1相同。
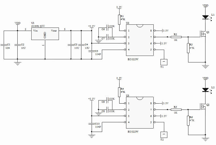
觸摸開關線路板主控芯片采用EC022W,芯片功能穩定,抗干擾能力強。
四、參考電路圖:
LED無極調光臺燈控制板實物圖:
深圳市麗晶微電子科技有限公司,專注于LED觸摸臺燈控制板,LED無極調光臺燈控制板,無極調光臺燈電路板,觸摸無極調光臺燈線路板,無極調光LED臺燈控制板,咨詢熱線:0755-29100085
|
麗晶微芯片定制案例之遙控七彩潛水燈 深圳市某電子有限公司的李經理想開發一款遙控七彩閃燈IC芯片,用在戶外七彩潛水燈產品上面,之前李先生找到其他芯片定制的公司,未能達到理想的功能要求,后來找到了麗晶微電子。在業務與李經理的詳細溝通后了解到,其之前定制開發的樣品經測試,芯片靜態功耗太大.....查看詳情》》 |
|
麗晶微芯片定制案例之遙控電子蠟燭系列 惠州市某電子科技公司的劉經理想定制一批遙控電子蠟燭IC芯片,惠州市某電子公司專業研發生產銷售室內電子蠟燭,室外電子蠟燭,遙控定時電子蠟燭等多種電子蠟燭系列產品。隨著出口市場競爭壓力越來越大,劉經理在與多家芯片定制的公司合作后.....查看詳情》》 |
麗晶微創立于2002年,擁有一批技術精湛的的技術骨干,以及有著豐富經驗的電路設計團隊和專業創新能力高科技人才;工廠設備齊全,實力雄厚
研發團隊會根據您的需求,提供一整套按需定制的解決方案,在技術上保證產品品質、穩定性、可靠性,能更好的解決客戶產品遇到的技術服務問題
臺灣資深程序設計師全程電路設計,每一線路的放置都考慮他的穩定可靠性,內置多重電路保護,微安級別的待機功耗;同時與QVC、PLG、迪斯尼等代工廠的芯片材料供應商強強聯手
完善服務體系,高效,優質的為客戶提供全程技術跟蹤服務;7*24小時貼心服務,免費提供技術指導,幫助客戶解決產品問題,降低生產成本
深圳市麗晶微電子科技有限公司
作為早期成立的從事半導體器件設計制作的企業之一,專注從事模擬電路及數字模擬混合電路開發設計的高技術企業,
主要專業從事CMOS消費類IC:閃燈IC,音樂IC,語音IC,紅外線遙控類,LED控制類驅動類、電源管理類集
成電路產品以及MCU類的設計研發和銷售的企業,提供標準品類和客戶委托開發MASK.....
|
|