EC191218-1F4F-9FE7七彩按鍵小夜燈ic 一. 功能說明 1、供電方式:3.7v鋰電池,DC=5V 2、一路輸入,四路LED輸出:3路RGB(RL GL BL)燈光,1路普通燈光(CL)。 3、上電不工作,長按2秒開關機,開機默認普通燈光,短按顏色切換功能;
EC191218-1F4F-9FE7七彩按鍵小夜燈ic
一. 功能說明
1、供電方式:3.7v鋰電池,DC=5V
2、一路輸入,四路LED輸出:3路RGB(RL GL BL)燈光,1路普通燈光(CL)。
3、上電不工作,長按2秒開關機,開機默認普通燈光,短按顏色切換功能;
按第一下是紅色(R),第二下紫色(R+B),第三下藍色(B),第四下黃色(R+G),第五下藍綠色(G+B), 第六下綠色(G),第七下橙色(R+50%G);第八下白色(R+G+B)第九下返回普通燈光,依次循環。(帶不斷電記憶功能,例:關機前亮紅色,即重新開機亮紅色)。
4、電源管理:帶充電指示燈(充電時紅色指示燈亮,充滿亮綠燈)支持邊充邊用。
二. 電氣參數(VDD=3.0V TA=25℃)
|
參數 |
符號 |
最小值 |
典型值 |
最大值 |
單位 |
條件 |
|
工作電壓 |
VDD |
2.2 |
3.0 |
5.0 |
V |
|
|
工作電流 |
IOP |
|
600 |
|
uA |
Fcpu=227.5KHz@HIRC,455KHz |
|
靜態電流 |
ISTB |
|
|
1 |
uA |
VDD=5V,LVR 關,WDT 關 |
|
驅動電流低電平輸出 |
IOL |
|
10 |
|
mA |
Vol=0.7V |
|
驅動電流高電平輸出 |
IOH |
|
6 |
|
mA |
Voh=4.3V |
|
過VDD極限電流 |
IVDDmax |
|
|
50 |
mA |
|
|
過GND極限電流 |
IGNDmax |
|
|
50 |
mA |
|
|
工作溫度 |
TA |
0 |
25 |
70 |
℃ |
|
|
儲存溫度 |
Tstg |
-65 |
25 |
150 |
℃ |
|
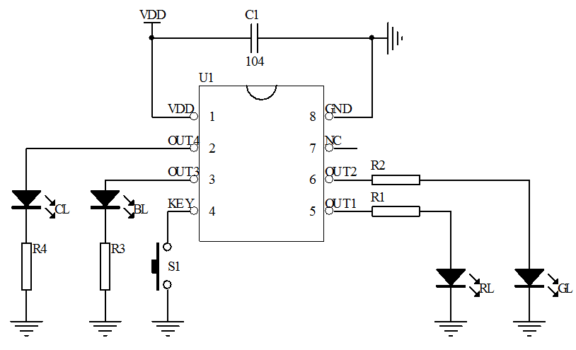
三. 封裝腳位圖
|
序號 |
腳位 |
功能說明 |
備注 |
|
1 |
VDD |
電源正極 |
接電源正 |
|
2 |
OUT4 |
LED4普光輸出 |
上電低電平,觸發高電平輸出 |
|
3 |
OUT3 |
LED3藍光輸出 |
上電低電平,觸發高電平輸出 |
|
4 |
KEY |
開關 |
開關控制腳,低觸發 |
|
5 |
OUT1 |
LED1紅光輸出 |
上電低電平,觸發高電平輸出 |
|
6 |
OUT2 |
LED2綠光輸出 |
上電低電平,觸發高電平輸出 |
|
7 |
NC |
懸空 |
|
|
8 |
GND |
電源負極 |
接電源負 |
四. 參考電路圖
五.封裝尺寸圖
六.版本說明
|
版本 |
日期 |
描述 |
|
EC191218-1F4F-9FE7 |
2019/12/20 |
V01初版 |
|
|
|
|
深圳市麗晶微電子科技有限公司,專注于七彩按鍵小夜燈IC,LED小夜燈芯片,充電小夜燈PCBA方案開發,咨詢熱線:0755-29100085
|
麗晶微芯片定制案例之遙控七彩潛水燈 深圳市某電子有限公司的李經理想開發一款遙控七彩閃燈IC芯片,用在戶外七彩潛水燈產品上面,之前李先生找到其他芯片定制的公司,未能達到理想的功能要求,后來找到了麗晶微電子。在業務與李經理的詳細溝通后了解到,其之前定制開發的樣品經測試,芯片靜態功耗太大.....查看詳情》》 |
|
麗晶微芯片定制案例之遙控電子蠟燭系列 惠州市某電子科技公司的劉經理想定制一批遙控電子蠟燭IC芯片,惠州市某電子公司專業研發生產銷售室內電子蠟燭,室外電子蠟燭,遙控定時電子蠟燭等多種電子蠟燭系列產品。隨著出口市場競爭壓力越來越大,劉經理在與多家芯片定制的公司合作后.....查看詳情》》 |
麗晶微創立于2002年,擁有一批技術精湛的的技術骨干,以及有著豐富經驗的電路設計團隊和專業創新能力高科技人才;工廠設備齊全,實力雄厚
研發團隊會根據您的需求,提供一整套按需定制的解決方案,在技術上保證產品品質、穩定性、可靠性,能更好的解決客戶產品遇到的技術服務問題
臺灣資深程序設計師全程電路設計,每一線路的放置都考慮他的穩定可靠性,內置多重電路保護,微安級別的待機功耗;同時與QVC、PLG、迪斯尼等代工廠的芯片材料供應商強強聯手
完善服務體系,高效,優質的為客戶提供全程技術跟蹤服務;7*24小時貼心服務,免費提供技術指導,幫助客戶解決產品問題,降低生產成本
深圳市麗晶微電子科技有限公司
作為早期成立的從事半導體器件設計制作的企業之一,專注從事模擬電路及數字模擬混合電路開發設計的高技術企業,
主要專業從事CMOS消費類IC:閃燈IC,音樂IC,語音IC,紅外線遙控類,LED控制類驅動類、電源管理類集
成電路產品以及MCU類的設計研發和銷售的企業,提供標準品類和客戶委托開發MASK.....
|
|