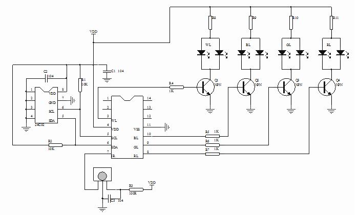
紅外遙控七彩閃燈IC芯片,工作電壓2.4-5.5V,具有有多樣功能變化的七彩閃燈IC芯片。
44鍵紅外遙控器遙控,遙控距離遠、靈敏度高。閃燈IC 閃爍多樣性,有七彩閃爍,七彩漸
明漸暗,紅綠藍跑馬閃等。用戶碼:00FF。上電工作,帶有斷電記憶功能。
遙控按鍵共有44個按鍵,這款閃燈IC芯片在普通紅遙控七彩潛水燈的基礎上增加了DIY
功能,可自由隨意調節色光占空比,增加生活的情趣。
碼值5C: 加亮按鍵,按下加1檔亮度,共8檔,只控制單色鍵。
碼值5D: 減亮按鍵,按下減1檔亮度,共8檔,只控制單色鍵。
碼值41: 亮度控制按鍵。
碼值40: 開關鍵,按下ON,按下OFF。具有記憶閃爍模式和速度的記憶功能
碼值17: 快按鍵,可以加快閃爍速度
碼值13: 慢按鍵,可以減慢閃爍速度
碼值0F: 七彩閃爍,R,G,B,RG,GB,RB,RGB
碼值0B: RGB齊閃
碼值07: 七彩漸明漸暗,RB,RGB,RG,GB,RGB
碼值06: RGB漸明漸暗
碼值05: 七彩順閃
碼值04: RGB順閃
DIY模式,可自由調節RGB占比。按下對應燈光常亮。
單色鍵,按下對應燈光常亮。